Instance Verification Kit (IVK)
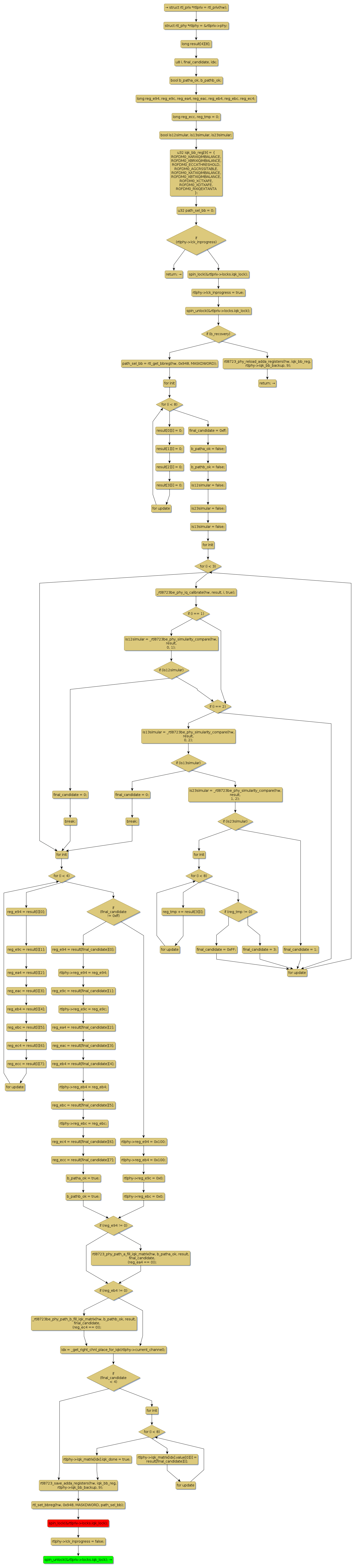
spin lock @ [71035+36+/linux-3.19-rc1/drivers/net/wireless/rtlwifi/rtl8723be/phy.c]
Instance Signature: iqk_lock
|
The Matching Pair Graph:
|
|
Function Name
|
Control Flow Graph (CFG)
|
Events Flow Graph (EFG)
|
Source Correspondence
|
|
rtl8723be_phy_iq_calibrate
|
|
|
[67408+26+/linux-3.19-rc1/drivers/net/wireless/rtlwifi/rtl8723be/phy.c]
|